關于推薦湖南省食品醫藥輕紡創優工程專業服務機構(第二批)的通知
各市州工信局,各有關單位:
????為認真貫徹落實“三高四新”戰略,實施湖南省食品醫藥輕紡創優工程,推動我省消費品工業“三品”(增品種、提品質、創品牌)工作,提升企業“三品”創建能力,根據《關于印發<湖南省消費品工業“三品” 標桿企業培育辦法>的通知》(湘工信消費品〔2021〕194號)安排,經有關專業服務機構申報,省工信廳組織審核,現推薦湖南省食品醫藥輕紡創優工程第二批專業服務機構(名單見附件)。
?
????附件:湖南省食品醫藥輕紡創優工程專業服務機構(第二批)名單
??????????????????????????????
湖南省工業和信息化廳
2021年7月16日??
???
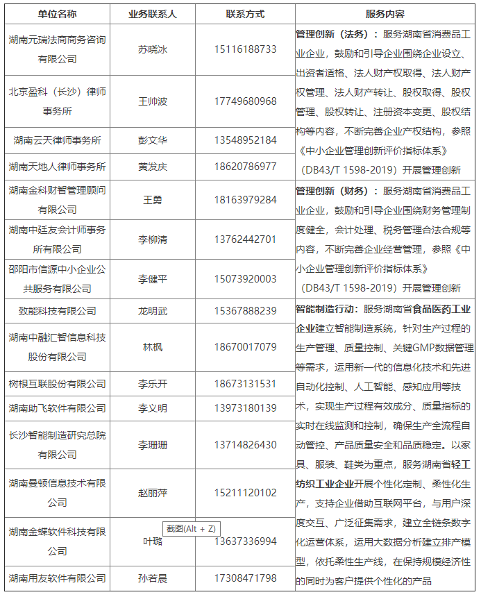
?附件
湖南省食品醫藥輕紡創優工程專業服務機構
(第二批)名單

點擊“湖南工業和信息化廳”即可了解詳情!
